您现在的位置:重庆科米罗新能源汽车有限公司-主页 > 新闻资讯 >
重磅!汽车产业投资管理新政将出!假鲶鱼或将跑路无门!纯电动乘
5月24日,部分地方工业和信息化委员会接到了一份来自国家发展改革委(以下简称“发改委”)下发的《汽车产业投资管理规定(征求意见稿)》(以下简称“征求意见稿”)。该《征求意见稿》要求收到此文件的部门于5月25日前将书面意见进行反馈。据悉,该政策将于2018年内公布,但具体时间待定。
仔细研读这份尚未公开的征求意见稿,发现这份管理规定所涵盖的领域非常广泛,包括所有在中国境内的汽车整车和零部件投资项目,而且投资准入标准也制定得相当严格、细致,尤其是对于纯电动车型方面,投资门槛变得更高。
综合来看,这并不是一份简单的管理规定,而是一记清理产业投资乱象的重拳,甚至会让新能源汽车领域的新进入者彻夜难眠。
可以预见的是,一旦这份文件在2018年内正式公布,产业震动必将不可避免。
为何这份能够影响整个产业的征求意见稿唯独会令新造车企业感到不安?中国汽车报记者特别梳理了几条独家获悉的条款。
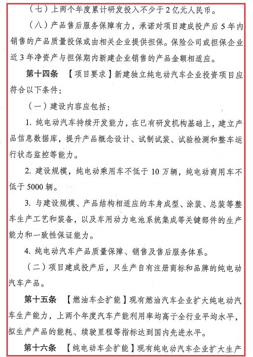
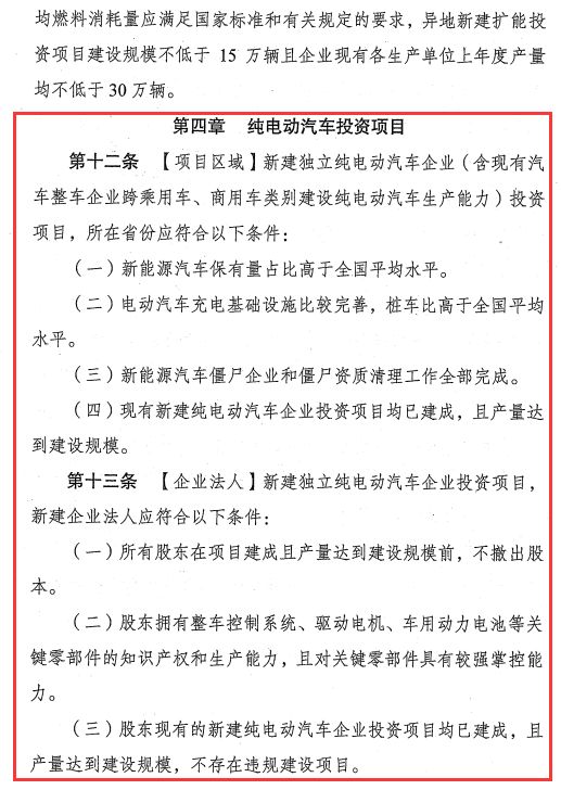
首先,新建独立纯电动汽车企业投资项目,所在省份应符合以下条件:
(一)新能源汽车保有量占比高于全国平均水平;
(二)电动汽车充电基础设施比较完善,桩车比高于全国平均水平
(三)新能源汽车僵尸企业和僵尸资质清理工作全部完成
(四)现有新建纯电动汽车企业投资项目均已建成,且产量达到建设规模。
当前我国的新造车企业,主要以推出纯电动产品为主,这其中有一部分已经拿到了“双资质”成功入局,而另外一部分一直在围墙外通过各种方式努力推进“造车梦”的落地,比如通过传统车企代工的方式。
不过,如果仅仅是这四条规定,或许只能在一定程度上进行约束。
然而,在征求意见稿的结尾处,记者发现了更为严格的条款,明确提出:地方政府不得妨碍市场公平竞争,违规为汽车投资项目提供税收、资金、土地等优惠条件。对于那些不符合规定的汽车投资项目,将实施联合惩戒。
此外,发改委还对新建独立纯电动汽车企业投资管理项目的法人和股东股权做出了明确规定。比如所有股东在项目建成且产量达到建设规模前,不撤出股本;股东现有的新建纯电动汽车企业投资项目均已建成,且产量达到建设规模,不存在违规建设项目;主要股东股权高于三分之一的,自有资金和融资能力也需要满足一定条件……
这几乎彻底击碎了那些试图依靠新造车企业来实现的“圈钱梦”,让圈钱者跑路无门。
值得注意的是,对于主要股东股权高于三分之一,自由资金和融资能力能够满足项目及运营需要的,需要符合以下条件之一:
1、汽车整车企业为主要股东的,其中燃油汽车企业上两个年度新能源汽车产量占比均高于全行业平均水平,纯电动汽车企业上年度产量达到建设规模。
2、汽车零部件企业为主要股东的,上两个年度关键零部件(政策控制系统、驱动电机、车用动力电池)的配套装车量累计大于10万套。
3、设计研发企业、境外企业等其他市场主体为主要股东的,研发且拥有知识产权的纯电动汽车产品,上两个年度累计市场销售并登记注册的数量大于3万辆乘用车或3000辆商用车,且平均单车累计实行里程大于1万公里。
“这就表示,代工模式受到了认可,而且这个政策将会对这些新造车企业非常利好,一旦他们通过代工模式生产的车型在市场销量满足上述条件,生产资质也就不远了。”上述业内人士告诉记者。
此外,《征求意见稿》对新建独立纯电动汽车企业的投资项目也提出了高要求,比如在建设规模上,纯电动乘用车不低于10万辆,纯电动商用车不低于5000辆。
而在新建车用动力电池项目的投资上,《征求意见稿》明确,动力电池企业拟生产的产品除满足国家和行业相关标准外,还应符合能量型车用动力电池单体比能量应不低于300瓦时/千克,系统比能量应不低于220瓦时/千克。
中国电子科技集团公司第18研究所主任肖成伟在接受《每日经济新闻》记者采访时表示,300瓦时/千克的动力电池单体比能量对于当前国内大多数动力电池企业来说标准太高。
“《征求意见稿》对纯电动汽车项目投资提出了标准,可以避免相关项目胡乱上马、造成烂尾,从而对规范国内汽车产业的投资行为有很大的促进作用。”杨伟斌对记者说。
《征求意见稿》称,《新建纯电动乘用车企业管理规定》(国家发展改革委、工业和信息化部2015年第27号令)、《关于完善汽车投资项目管理的意见》(发改产业【2017】1055号)、《汽车产业发展政策》(国家发展改革委2004年第8号令)在《汽车产业投资管理规定》实施之日起废止。
这意味着,停滞许久的新建纯电动乘用车企业的生产资质发放有可能在今年重新开始,但是门槛要比之前高许多。
可以看出,这份管理规定已不仅仅是在为新能源汽车领域的投机者敲响警钟,而是招招致命地对准了行业内的“假鲶鱼”们,彻底封住了投机者的路。
此前,有业内人士曾提出质疑,认为发改委批准的15家企业并不全都是真正的“鲶鱼”,随后,发改委暂停了新能源生产牌照的发放,并表态将重新修改产业投资政策,而这份文件,正是传说中的“政策调整”。
从表面上看,未来的投资政策将更加利好于传统车企,征求意见稿中也提出了鼓励传统车企通过股权投资,开展兼并重组和战略合作,联合研发产品。或许在不久的将来,可能会有大波传统车企忙着兼并重组,收购那些不具备造车能力的新造车企业。
然而,从长远的角度来看,这并不是对新造车企业的束缚,反而更加有利于新造车企业的良性成长。“能者上 平者让 庸者下 劣者汰”,只有真正破除了行业的投资乱象,才能让更多的新造车企业如鱼得水,实现“鲶鱼“效应。
除此之外,意见稿中对汽车企业未来发展提出意见,鼓励通过股权投资,开展兼并重组与战略合作,联合研发产品,共同组织生产、提升产业集中度,支持国企与民企混合所有制改革,组建世界一流水平的汽车集团。
目前,随着中国汽车与跨国车企合作加深,中国民营车企发展速度加快,国有车企不再单纯作为跨国车企合作的唯一对象,同时国有车企与民营车企发展也处于平等甚至相互领先的状况。随着中国车企与海外车企在技术研发上的深层合作开展,中国国有车企与民营车企一同合作发展也将成为常态。
相关人士举例,以前不久吉利入股戴姆勒为例,未来戴姆勒在华合作中极有可能推进深化与北汽集团和吉利的合作关系,而吉利与北汽集团之间也存在合作的空间,形成优势互补发展。这对国有资产壮大与民营车企发展是一场双赢。但必须特别指出,混改并非是谁吃掉谁,由于国企与民企属性不同,未来短期不会出现重大兼并事项。
对于未来燃油车项目的审批,发改委在意见稿中制定了十分严格的标准。对于扩大燃油车生产规模的企业,发改委要求应符合上两个年度汽车产能利用率高于全国平均水平,上两年年度新能源汽车产量占比高于全行业平均水平,上两个年度研发费用指出占主营业务收入的比例高于3%,上年度汽车出口量占比高于全行业平均水平,项目所在省份燃油汽车僵尸企业清理完毕,除此之外,企业平均燃料消耗量满足国家标准,异地建厂规模不低于15万辆且企业现有各生产单位上年度产量均不低于30万辆。
禁止新建独立燃油车整车企业,禁止现有整车企业跨乘用车、商用车类别建设燃油车生产能力,禁止未列入国家区域发展规划的现有燃油车企业整体搬迁至外省份,禁止燃油汽车僵尸企业股权变更。
附:《汽车产业投资管理规定(征求意见稿)》
